Diagramas y Tablas Explicativas - El Compromiso del 2% PIB OTAN (ii)
Diagramas y Tablas Explicativas - El Compromiso del 2% PIB OTAN (ii)
Diagrama 2: Cadena de Valor y Dependencias Tecnológicas
Diagrama 3: Dinámicas Geopolíticas y Efectos Sistémicos
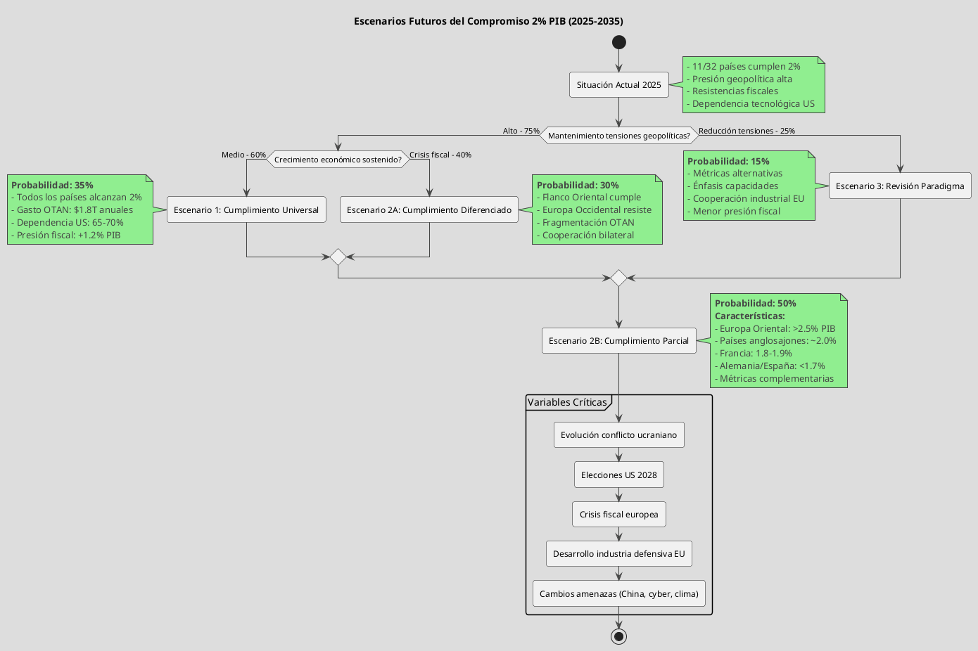
Diagrama 4: Escenarios Futuros y Probabilidades
Tabla 1: Análisis Detallado de Cumplimiento por País (2024)
| País | % PIB | Gasto (B$) | Población (M) | Per Cápita ($) | Δ 2020-24 | Proyección 2030 | Capacidades Críticas |
|---|---|---|---|---|---|---|---|
| CUMPLIMIENTO SUPERIOR (>2.5%) | |||||||
| Polonia | 3.90% | 25.5 | 37.7 | 676 | +1.2% | 4.2% | Ejército, Patriot, F-35 |
| Estonia | 3.43% | 1.1 | 1.3 | 846 | +1.1% | 3.5% | Ciberseguridad, Intel |
| Grecia | 3.08% | 7.8 | 10.4 | 750 | +0.3% | 3.0% | Naval, F-16V, S-300 |
| Letonia | 3.15% | 1.2 | 1.9 | 632 | +1.0% | 3.2% | Defensa aérea |
| Lituania | 2.85% | 1.8 | 2.8 | 643 | +0.9% | 3.0% | Sistemas antitanque |
| CUMPLIMIENTO OBJETIVO (2.0-2.5%) | |||||||
| Estados Unidos | 3.38% | 860.0 | 335.0 | 2,567 | +0.2% | 3.4% | Proyección global |
| Reino Unido | 2.33% | 74.9 | 67.5 | 1,110 | +0.1% | 2.4% | Nuclear, Naval, Intel |
| Montenegro | 2.02% | 0.1 | 0.6 | 167 | +0.8% | 2.1% | Fuerzas especiales |
| APROXIMACIÓN AL OBJETIVO (1.5-2.0%) | |||||||
| Francia | 1.90% | 58.7 | 68.0 | 863 | +0.3% | 2.1% | Nuclear, Expedicionaria |
| Noruega | 1.92% | 8.9 | 5.4 | 1,648 | +0.4% | 2.0% | Naval, Ártico |
| Países Bajos | 1.95% | 19.8 | 17.5 | 1,131 | +0.7% | 2.0% | F-35, Patriot |
| Dinamarca | 1.85% | 7.2 | 5.9 | 1,220 | +0.6% | 2.0% | Naval, Ártico |
| Eslovaquia | 1.74% | 2.1 | 5.4 | 389 | +0.5% | 1.9% | Defensa aérea |
| Croacia | 1.79% | 1.4 | 3.9 | 359 | +0.6% | 1.9% | Modernización |
| Albania | 1.76% | 0.3 | 2.8 | 107 | +0.4% | 1.8% | Fuerzas especiales |
| Macedonia del Norte | 1.69% | 0.2 | 2.1 | 95 | +0.3% | 1.7% | Interoperabilidad |
| INCUMPLIMIENTO SIGNIFICATIVO (<1.5%) | |||||||
| Alemania | 1.57% | 66.8 | 83.2 | 803 | +0.4% | 1.8% | Bundeswehr, Industria |
| Italia | 1.46% | 32.1 | 59.1 | 543 | +0.2% | 1.6% | Naval, Aeronáutica |
| Canadá | 1.33% | 26.1 | 38.2 | 683 | +0.1% | 1.4% | Ártico, NORAD |
| España | 1.28% | 19.4 | 47.4 | 409 | +0.1% | 1.4% | Naval, Peacekeeping |
| Portugal | 1.48% | 4.1 | 10.3 | 398 | +0.3% | 1.6% | Atlántico |
| Eslovenia | 1.35% | 0.8 | 2.1 | 381 | +0.4% | 1.5% | Alpina |
| República Checa | 1.50% | 4.2 | 10.5 | 400 | +0.3% | 1.7% | Ciberseguridad |
| Hungría | 2.43% | 5.7 | 9.7 | 588 | +1.2% | 2.5% | Defensa aérea |
| Bélgica | 1.13% | 6.7 | 11.6 | 578 | +0.2% | 1.3% | F-35, OTAN HQ |
| Luxemburgo | 0.89% | 0.4 | 0.6 | 667 | +0.3% | 1.1% | Servicios, Intel |
| Turquía | 1.31% | 10.6 | 85.0 | 125 | -0.2% | 1.4% | Regional, S-400 |
Tabla 2: Impacto Fiscal y Social del Cumplimiento del 2%
| País | Gasto Actual | Para 2% PIB | Déficit | % Presup. Educación | % Presup. Sanidad | Impacto Social |
|---|---|---|---|---|---|---|
| PAÍSES CON MAYOR DÉFICIT | ||||||
| Alemania | $66.8B | $85.1B | -$18.3B | 23% | 15% | Alto impacto fiscal |
| Canadá | $26.1B | $39.3B | -$13.2B | 31% | 18% | Presión sistema social |
| Italia | $32.1B | $44.0B | -$11.9B | 28% | 14% | Crisis servicios públicos |
| España | $19.4B | $30.2B | -$10.8B | 23% | 15% | Conflicto autonómico |
| Bélgica | $6.7B | $11.9B | -$5.2B | 35% | 20% | Tensión federal |
| Turquía | $10.6B | $16.2B | -$5.6B | 42% | 25% | Crisis económica |
| PAÍSES EN TRANSICIÓN | ||||||
| Francia | $58.7B | $61.8B | -$3.1B | 8% | 5% | Ajuste manejable |
| Países Bajos | $19.8B | $20.3B | -$0.5B | 3% | 2% | Mínimo impacto |
| Dinamarca | $7.2B | $7.8B | -$0.6B | 5% | 3% | Sostenible |
| Noruega | $8.9B | $9.2B | -$0.3B | 2% | 1% | Petróleo compensa |
| PAÍSES CON SUPERÁVIT | ||||||
| Polonia | $25.5B | $19.5B | +$6.0B | Exceso | Exceso | Militarización alta |
| Estonia | $1.1B | $0.6B | +$0.5B | Exceso | Exceso | Modelo báltico |
| Grecia | $7.8B | $5.1B | +$2.7B | Exceso | Exceso | Gasto por amenaza |
| Estados Unidos | $860.0B | $764.0B | +$96.0B | Exceso | Exceso | Hegemonía militar |
Tabla 3: Análisis Industrial - Ganadores y Perdedores
| Sector/Empresa | País | Impacto 2% | Ventas Proyec. 2025-30 | Cuota Mercado EU | Dependencia Tec. |
|---|---|---|---|---|---|
| GANADORES PRINCIPALES | |||||
| Lockheed Martin | EEUU | $45B (F-35 Europa) | 25% | Monopolio JSF | |
| Raytheon | EEUU | $28B (Patriot/Def.Aérea) | 20% | Sistemas críticos | |
| General Dynamics | EEUU | $18B (Terrestre/Naval) | 15% | Plataformas pesadas | |
| Boeing Defense | EEUU | $15B (Aeronaves) | 12% | Transporte militar | |
| Northrop Grumman | EEUU | $12B (C4ISR/Space) | 8% | Inteligencia | |
| Airbus Defence | EU | $22B (A400M/Eurofighter) | 18% | Autonomía parcial | |
| Leonardo | Italia | ++ | $8B (Helicópteros/Aviónica) | 6% | Nicho especializado |
| Rheinmetall | Alemania | $12B (Artillería/Munición) | 10% | Líder terrestre EU | |
| Saab | Suecia | ++ | $6B (Gripen/Sistemas) | 4% | Tecnología avanzada |
| Thales | Francia | ++ | $7B (Electrónica/C4I) | 5% | Sistemas críticos |
| PERDEDORES/SECTORES DESPLAZADOS | |||||
| Educación | EU | ---- | -$45B (reducción presup.) | N/A | Crowding-out |
| Infraestructura | EU | --- | -$35B (postergación) | N/A | Inversión diferida |
| I+D Civil | EU | --- | -$25B (reorientación) | N/A | Militarización |
| Energías Renovables | EU | -- | -$15B (competencia fondos) | N/A | Prioridades |
| Sanidad Pública | EU | -- | -$20B (presión fiscal) | N/A | Austeridad |
| PROVEEDORES INTERMEDIOS | |||||
| Servicios Mantenimiento | Varios | ++ | $18B | Fragmentado | Dependencia |
| Infraestructura Militar | Nacional | + | $12B | Local | Construcción |
| Consultoría/Training | Anglo | ++ | $8B | Concentrado | Know-how |
| Logística | Varios | + | $10B | Regional | Operaciones |
Tabla 4: Comparativa Geoestratégica - Respuestas Asimétricas
| Actor | Gasto Militar | % PIB | Respuesta al 2% OTAN | Capacidades Asimétricas | Impacto Regional |
|---|---|---|---|---|---|
| Rusia | $75.0B | 4.1% | Modernización nuclear | Misiles hipersónicos | Europa Oriental |
| Guerra híbrida | Ciberguerra | Desinformación | |||
| Alianzas asimétricas | Wagner/Proxies | África/MENA | |||
| China | $230.0B | 1.7% | Observación/Aprendizaje | Anti-Access/Area-Denial | Indo-Pacífico |
| Preparación competencia | Armas espaciales | Global | |||
| Alianzas alternativas | Belt and Road militar | Eurasia | |||
| Irán | $6.2B | 1.8% | Proxies regionales | Drones/Misiles | Medio Oriente |
| Desarrollo nuclear | Fuerzas asimétricas | Estrecho Hormuz | |||
| Alianza Resistencia | Guerra naval | Golfo Pérsico | |||
| Corea del Norte | $4.0B | 23.3% | Desarrollo nuclear | Misiles balísticos | Asia Oriental |
| Capacidades asimétricas | Ciberguerra | Global | |||
| Alianza con China/Rusia | Fuerzas especiales | Peninsula |
Tabla 5: Escenarios de Implementación 2025-2035
| Escenario | Probabilidad | Factores Clave | Cumplimiento | Gasto Total | Efectos Sistémicos |
|---|---|---|---|---|---|
| Universal | 35% | Tensión geopolítica alta | 32/32 países | $1.8T/año | Militarización máxima |
| Crecimiento económico | 2.0%+ PIB todos | Dependencia US extrema | |||
| Liderazgo atlantista | No alternativas | Presión social alta | |||
| Diferenciado | 50% | Crisis fiscal parcial | 18/32 países | $1.4T/año | Fragmentación OTAN |
| Resistencia política | Flanco Oriental: 2.5% | Cooperación bilateral | |||
| Autonomía estratégica | Europa Occidental: 1.6% | Métricas alternativas | |||
| Revisión | 15% | Resolución tensiones | Nuevo marco | $1.2T/año | Cooperación EU |
| Cambio liderazgo US | Capacidades vs gasto | Industria europea | |||
| Crisis hegemónica | Contribuciones diferenciadas | Menor presión fiscal |
El Compromiso del 2% del PIB en Defensa OTAN: Entre la Geopolítica y los Intereses Económicos