El Mapa y El Código

Explora la intersección de geoestrategia, política y tecnología con un enfoque en Emacs para análisis geopolítico

Contacto: mybloggingnotes@gmail.com

El Habeas Corpus en el Equilibrio Global de Poder Tabla Estado Habeas Corpus

El Habeas Corpus en el Equilibrio Global de Poder

Origen del Habeas Corpus

El habeas corpus tiene sus raíces en la Inglaterra medieval, específicamente en la Magna Carta de 1215, que estableció los primeros límites al poder arbitrario del monarca. Los artículos 39 y 40 sentaron las bases para proteger a los súbditos contra detenciones ilegales, aunque el término habeas corpus no se usaba explícitamente. En 1679, el Habeas Corpus Act formalizó este principio en Inglaterra, obligando a las autoridades a presentar a los detenidos ante un tribunal en un plazo determinado y justificar su detención. Este instrumento se convirtió en un pilar del derecho anglosajón, influyendo en sistemas legales de Europa, América y otras regiones a través de la colonización británica.

Desde una perspectiva geopolítica, el habeas corpus representa un equilibrio de poder entre el Estado y los ciudadanos, limitando el absolutismo monárquico y fortaleciendo la legitimidad de los gobiernos al garantizar derechos individuales. Su difusión global está ligada a la expansión del derecho común británico y los procesos de independencia en el mundo occidental.

Evolución y Desarrollo

Durante los siglos XVIII y XIX, el habeas corpus se consolidó en países de tradición anglosajona, como Estados Unidos, donde se incorporó en la Constitución de 1787 (Artículo I, Sección 9), permitiendo su suspensión solo en casos de "rebelión o invasión". En Europa, países como Francia, Alemania y España adoptaron principios equivalentes, adaptados a sus tradiciones de derecho civil, mientras que en América Latina, constituciones como las de México (1857) y Argentina (1853) lo incorporaron, aunque su aplicación fue irregular debido a inestabilidades políticas.

En el siglo XX, el habeas corpus adquirió relevancia en el derecho internacional con tratados como la Declaración Universal de Derechos Humanos (1948) y el Convenio Europeo de Derechos Humanos (1950), que reforzaron su importancia como garantía universal. Sin embargo, su aplicación ha enfrentado tensiones geopolíticas en contextos de conflictos armados, dictaduras o estados de excepción, donde los gobiernos lo han suspendido para consolidar su poder.

Actualidad: Habeas Corpus en el Escenario Global

En la actualidad, el habeas corpus es un componente esencial de los sistemas jurídicos democráticos, particularmente en países europeos y occidentales, pero su implementación varía según el régimen político y las dinámicas de poder. En Europa, el Convenio Europeo de Derechos Humanos (artículo 5) garantiza protecciones equivalentes al habeas corpus, aunque los Estados pueden suspenderlo en estados de emergencia bajo ciertas condiciones (artículo 15). En países occidentales como Estados Unidos, Canadá y Australia, está consagrado constitucionalmente, pero ha enfrentado restricciones en momentos de crisis, como guerras o amenazas terroristas.

Países Europeos y Occidentales que Incorporan el Habeas Corpus

  • Reino Unido: Formalizado por el Habeas Corpus Act de 1679, reforzado por el Human Rights Act de 1998, que incorpora el Convenio Europeo de Derechos Humanos.
  • Estados Unidos: Consagrado en la Constitución de 1787 (Artículo I, Sección 9), con procedimientos federales y estatales para su aplicación.
  • Canadá: Incorporado en la Carta de Derechos y Libertades de 1982, basado en la tradición del derecho común británico.
  • Australia: Adoptado del derecho británico, protegido por el HABEAS CORPUS ACT 2001 y jurisprudencia federal.
  • Francia: Aunque no usa el término habeas corpus, el principio está garantizado por el Code de Procédure Pénale y el artículo 5 del Convenio Europeo.
  • Alemania: Protegido por la Grundgesetz (Ley Fundamental, 1949) y el Convenio Europeo, con mecanismos como el Beschwerde para revisar detenciones.
  • España: Consagrado en la Constitución de 1978 (artículo 17), regulado por la Ley Orgánica 6/1984.
  • Italia: Incorporado en el Codice di Procedura Penale y protegido por el Convenio Europeo.
  • Irlanda: Basado en el derecho común y la Constitución de 1937, con el Habeas Corpus Act de 1782 aún vigente.
  • Nueva Zelanda: Adoptado del derecho británico, protegido por el Bill of Rights Act de 1990.

Países con Suspensiones Notables

  • Chile: Suspendido durante la dictadura de Pinochet (1973-1990), permitiendo detenciones arbitrarias.
  • Turquía: Suspendido tras el intento de golpe de Estado de 2016 bajo el estado de emergencia.
  • Venezuela: Restringido en el contexto de la crisis política (2010-actualidad), con detenciones arbitrarias reportadas.
  • Filipinas: Suspendido durante la ley marcial de Marcos (1972-1981) y en conflictos antiterroristas recientes.
  • India: Suspendido durante el estado de emergencia de 1975-1977.
  • Francia: Restricciones parciales durante el estado de emergencia tras los atentados de 2015-2017.
  • España: Suspendido parcialmente durante la dictadura de Franco (1939-1975).

Hitos Geopolíticos y Geoestratégicos

  1. 1215 - Magna Carta: Establece los fundamentos del habeas corpus en Inglaterra, marcando un hito en el equilibrio entre monarquía y ciudadanos.
  2. 1679 - Habeas Corpus Act: Formaliza el procedimiento en el Reino Unido, influyendo globalmente.
  3. 1863 - Suspensión en EE.UU. (Guerra Civil): Lincoln suspende el habeas corpus para controlar disidencias, reflejando tensiones entre seguridad y libertades.
  4. 1973 - Chile bajo Pinochet: La suspensión consolidó el poder autoritario, impactando la percepción internacional del régimen.
  5. 2001 - Ley Patriota (EE.UU.): Suspensión parcial para "combatientes enemigos" tras el 11-S, redefiniendo el equilibrio entre seguridad y derechos.
  6. 2016 - Turquía: Suspensión post-golpe como estrategia para consolidar el control interno frente a amenazas externas.

Tabla: Estado del Habeas Corpus en Países Seleccionados

La siguiente tabla detalla la incorporación del habeas corpus en regímenes jurídicos, suspensiones notables y hitos relevantes, con un enfoque en países europeos y occidentales, además de otros casos significativos.

País Incorporación en Régimen Jurídico Suspensiones Notables Hitos Relevantes
Reino Unido Habeas Corpus Act (1679), Human Rights Act (1998) Ninguna reciente Base histórica del habeas corpus
EE.UU. Constitución (1787), Artículo I, Sección 9 Guerra Civil (1861-1865), Ley Patriota (2001) Suspensión en contextos de seguridad nacional
Canadá Carta de Derechos y Libertades (1982) Ninguna reciente Influencia del derecho común británico
Australia HABEAS CORPUS ACT 2001, jurisprudencia federal Ninguna reciente Adopción del derecho británico
Francia Code de Procédure Pénale, Convenio Europeo (1950) Estados de emergencia (2015-2017) Principios equivalentes al habeas corpus
Alemania Grundgesetz (1949), Convenio Europeo Ninguna reciente Protección vía Beschwerde
España Constitución (1978), Ley Orgánica 6/1984 Dictadura de Franco (1939-1975) Consolidación post-transición democrática
Italia Codice di Procedura Penale, Convenio Europeo Ninguna reciente Garantías contra detenciones arbitrarias
Irlanda Constitución (1937), Habeas Corpus Act (1782) Ninguna reciente Tradición del derecho común
Nueva Zelanda Bill of Rights Act (1990) Ninguna reciente Influencia británica
México Constitución (1857, 1917) con amparo Periodos de inestabilidad (siglo XX) Refuerzo del amparo
Argentina Constitución (1853) Dictadura militar (1976-1983) Uso en transiciones democráticas
Chile Constitución (1925, 1980) Dictadura Pinochet (1973-1990) Suspensión autoritaria
Turquía Código Penal, Convenio Europeo Post-golpe 2016 Tensiones internas
Venezuela Constitución (1999) Crisis política (2010-actualidad) Debilitamiento autoritario
Filipinas Constitución (1987) Ley marcial (1972-1981), conflictos antiterroristas Suspensiones en conflictos
India Derecho común británico (1947) Emergencia 1975-1977 Influencia colonial

Análisis Geoestratégico

El habeas corpus no es solo una herramienta jurídica, sino un indicador clave del equilibrio de poder entre Estados y ciudadanos. En países europeos y occidentales, su incorporación refleja un compromiso con los derechos humanos y la legitimidad democrática, pero las suspensiones en contextos de crisis (como en EE.UU. tras el 11-S, Francia en 2015-2017 o España durante el franquismo) muestran cómo los Estados priorizan la seguridad nacional sobre las libertades individuales. Estas decisiones tienen implicaciones geopolíticas, afectando la percepción internacional de los gobiernos y sus relaciones con organismos como el Consejo de Europa, la ONU o la Corte Interamericana de Derechos Humanos.

En regímenes autoritarios o en contextos de conflicto, como en Chile (1973-1990) o Turquía (2016), la suspensión del habeas corpus ha sido una estrategia geoestratégica para consolidar el control interno, a menudo con el respaldo o la oposición de potencias extranjeras. En un mundo globalizado, el habeas corpus se convierte en un punto de tensión entre la soberanía estatal y las normas internacionales de derechos humanos, reflejando las dinámicas de poder en el escenario global.

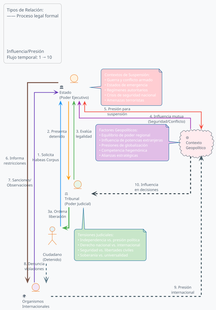
Diagrama PlantUML: Dinámicas Geopolíticas del Habeas Corpus

El siguiente diagrama en PlantUML ilustra las interacciones entre ciudadanos, Estados, tribunales, organismos internacionales y contextos geopolíticos en la aplicación del habeas corpus, destacando los flujos de poder y las presiones que influyen en su suspensión o protección.

habeas-corpus-geopolitica.png

Referencias Documentales

  1. Magna Carta (1215). Disponible en: British Library.
  2. Habeas Corpus Act (1679). Parlamento del Reino Unido.
  3. Constitución de los Estados Unidos (1787), Artículo I, Sección 9.

4.ម

  1. Convenio Europeo de Derechos Humanos (1950). Consejo de Europa.
  2. Declaración Universal de Derechos Humanos (1948). Naciones Unidas.
  3. Pacto Internacional de Derechos Civiles y Políticos (1966). Naciones Unidas.
  4. Constitución Española (1978), Artículo 17, y Ley Orgánica 6/1984.
  5. Informes de Amnistía Internacional sobre detenciones arbitrarias en Venezuela (2019-2024).
  6. Kaplan, R. (2012). The Revenge of Geography. Random House.
  7. López Trigal, L. (2013). Diccionario de geografía política y geopolítica. Universidad de León.
  8. Fraguas, M. (2016). Manual de geopolítica crítica. Tirant lo Blanch.

Conclusión

El habeas corpus es más que un mecanismo jurídico; es un reflejo de las dinámicas de poder en el ámbito geopolítico, especialmente en Europa y Occidente, donde su incorporación fortalece la legitimidad democrática. Sin embargo, su suspensión en contextos de crisis revela tensiones entre seguridad y libertad, con profundas implicaciones geoestratégicas. La tabla y el diagrama presentados ofrecen una visión clara de su evolución, aplicación y desafíos en el equilibrio global de poder, destacando su rol como un indicador de la salud democrática y un campo de batalla en las relaciones internacionales.

Nota: Este post está diseñado para el blog El Mapa y el Código, con un enfoque en la intersección entre geopolítica, geoestrategia y derecho, destacando el habeas corpus como un eje central en el análisis del poder estatal y global. La tabla incluye líneas internas y externas para mayor claridad, y el diagrama PlantUML visualiza las dinámicas geopolíticas asociadas.