El Mapa y El Código

Explora la intersección de geoestrategia, política y tecnología con un enfoque en Emacs para análisis geopolítico

Contacto: mybloggingnotes@gmail.com

La Migración como Arma Geoestratégica: Análisis Crítico del

La Migración como Arma Geoestratégica: Análisis Crítico del "Weaponized Migration" en el Siglo XXI

Introducción

La instrumentalización de los flujos migratorios como herramienta de presión geopolítica representa uno de los fenómenos más complejos y éticamente controvertidos de las relaciones internacionales contemporáneas. El concepto de "migración armamentizada" (weaponized migration) ha emergido como una nueva dimensión de la guerra híbrida, donde los movimientos poblacionales trascienden su carácter humanitario para convertirse en instrumentos de coerción estatal y desestabilización regional.

Este análisis examina críticamente los mecanismos, actores y consecuencias de esta práctica, evaluando tanto sus dimensiones estratégicas como sus implicaciones humanitarias y legales en el marco del derecho internacional contemporáneo.

Marco Conceptual y Definiciones

Definición de Migración Armamentizada

Kelly M. Greenhill define la migración armamentizada como "el uso deliberado y coordinado de movimientos migratorios para inducir costos políticos, económicos, sociales o militares en un Estado objetivo, con el propósito de obtener concesiones específicas".

Características Fundamentales

Característica Descripción Implicaciones
Intencionalidad Uso deliberado y planificado Diferencia de flujos espontáneos
Instrumentalización Migrantes como herramientas Deshumanización del proceso
Objetivo Coercitivo Presión para obtener concesiones Chantaje geopolítico
Coordinación Estatal Participación gubernamental Responsabilidad internacional
Efectos Calculados Impactos previsibles y medibles Estrategia con resultados esperados

migracion_armamentizada.png

Imagen

Tipología de la Migración Armamentizada

Por Origen de Control

  • Migración Generada (Refugee Spawning)
    • Creación deliberada de condiciones que fuerzan la migración
    • Conflictos artificiales o intensificados
    • Persecución selectiva de grupos específicos
    • Deterioro económico inducido
  • Migración Facilitada (Refugee Facilitating)
    • Aprovechamiento de flujos migratorios existentes
    • Facilitación de tránsito hacia objetivos específicos
    • Manipulación de rutas migratorias
    • Provisión selectiva de documentación
  • Migración Instrumentalizada (Refugee Instrumentalizing)
    • Uso directo de poblaciones migrantes como herramientas
    • Transporte organizado hacia fronteras específicas
    • Creación de crisis migratorias artificiales
    • Manipulación mediática de la situación humanitaria

    migraciontipologia.png

    Imagen

Análisis Histórico: Precedentes y Evolución

Antecedentes Históricos

Era Pre-Westfaliana

La instrumentalización migratoria tiene precedentes milenarios:

Período Caso Mecanismo Resultado
Antigüedad Deportaciones asirias Desarraigo poblacional Control territorial
Imperio Romano Foederati y asentamientos Reubicación estratégica Integración controlada
Reconquista Expulsiones religiosas Homogeneización Consolidación identitaria
Colonización Migraciones forzadas Poblamiento dirigido Control territorial

Siglo XX: Institucionalización del Fenómeno

  • Primera Guerra Mundial
    • Intercambios poblacionales Grecia-Turquía (1923)
    • Deportaciones en Imperio Otomano
    • Reconfiguración demográfica de los Balcanes
  • Segunda Guerra Mundial
    • Deportaciones masivas nazis
    • Desplazamientos forzados soviéticos
    • Reordenamiento poblacional en Europa Oriental
  • Guerra Fría
    • Refugiados como símbolos ideológicos
    • Crisis de los balseros cubanos
    • Instrumentalización de disidentes

Casos Paradigmáticos Contemporáneos

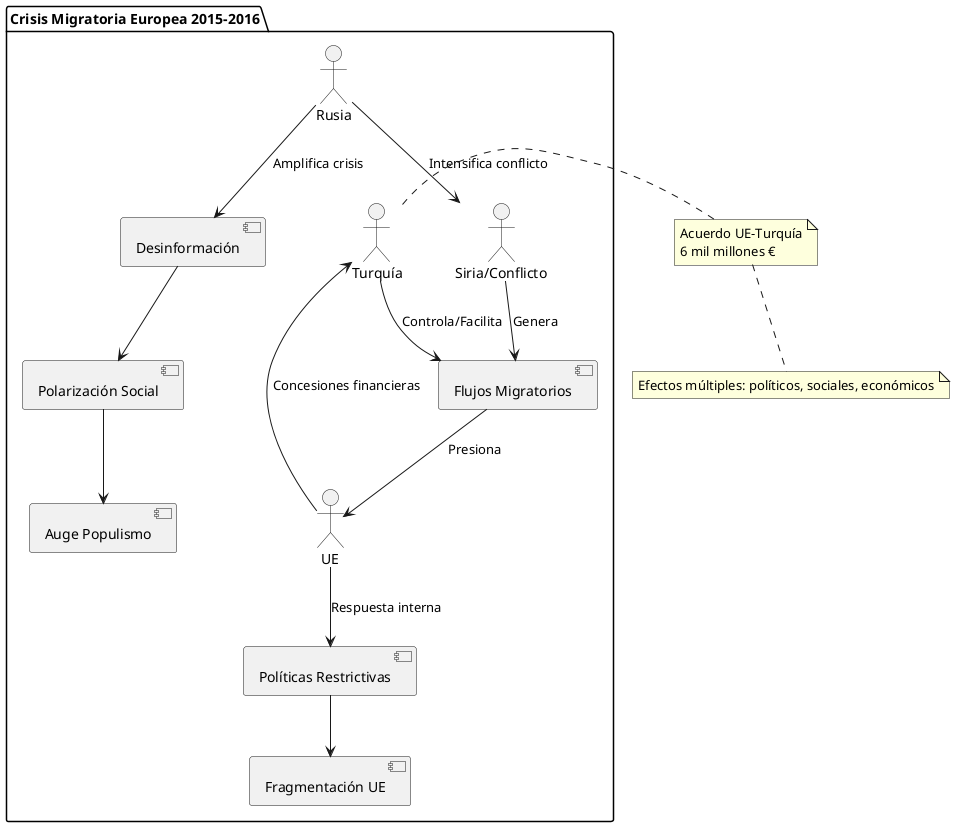
Crisis Migratoria Europea (2015-2016)

La crisis migratoria europea constituye un caso de estudio fundamental sobre múltiples dimensiones de instrumentalización:

  • Actores y Motivaciones
    Actor Rol Motivación Instrumentos
    Turquía Facilitador/Chantajista Presión para acuerdo UE Control apertura/cierre rutas
    Rusia Desestabilizador Debilitamiento cohesión UE Apoyo conflictos generadores
    Traficantes Instrumentalizadores Beneficio económico Redes organizadas
    ISIS Generador Estrategia terror/reclutamiento Conflicto y amenazas infiltración

    migracionpaises.png

    Imagen

Crisis Fronteriza Polonia-Bielorrusia (2021)

Este caso representa una evolución táctica del weaponized migration:

  • Cronología y Mecánica Operacional
    Fase Período Acciones Bielorrusas Respuesta Polaca/UE
    Preparación Jun-Ago 2021 Facilitación visas turísticas Monitoreo inicial
    Escalada Sep-Oct 2021 Transporte organizado fronteras Declaración estado emergencia
    Crisis Nov 2021 Concentración masiva frontera Cierre fronterizo, sanciones
    Resolución Dic 2021-Ene 2022 Repatriaciones parciales Mantención medidas restrictivas
  • Análisis Estratégico

Mecanismos y Tácticas de Instrumentalización

Fase de Generación

Creación de Condiciones Expulsoras

  • Violencia Selectiva
    • Persecución dirigida de grupos específicos
    • Intensificación controlada de conflictos
    • Operaciones de "limpieza" étnica o política
    • Terrorismo de Estado focalizado
  • Deterioro Económico Inducido
    • Sanciones internas selectivas
    • Restricción acceso servicios básicos
    • Manipulación de mercados locales
    • Corrupción institucional dirigida

Manipulación de Narrativas

Tipo de Narrativa Objetivo Audiencia Efectos
Victimización Justificar éxodo Internacional Simpatía/apoyo
Demonización Legitimar persecución Interna Apoyo doméstico
Heroización Presentar como salvador Múltiple Liderazgo regional
Inevitabilidad Naturalizar crisis Estado objetivo Aceptación/resignación

Fase de Canalización

Control de Rutas Migratorias

Facilitación Selectiva

  • Documentación diferencial por destino
  • Transporte organizado y subsidiado
  • Información direccional específica
  • Protección selectiva durante tránsito

Fase de Instrumentalización

Timing Estratégico

  • Coincidencia con procesos electorales
  • Aprovechamiento de crisis internas
  • Sincronización con negociaciones internacionales
  • Escalada durante períodos de debilidad institucional

Amplificación Mediática

  • Cobertura internacional coordinada
  • Manipulación de imágenes humanitarias
  • Desinformación sobre números y composición
  • Narrativas de crisis artificial

Actores y Motivaciones

Estados Instrumentalizadores

Tipología por Capacidades

Tipo de Estado Capacidades Limitaciones Ejemplos
Potencias Regionales Control territorial amplio Costo reputacional alto Turquía, Irán
Estados Autoritarios Libertad de acción interna Recursos limitados Bielorrusia, Myanmar
Estados Fallidos Ausencia de controles Impredecibilidad Libia, Afganistán
Actores No Estatales Flexibilidad operacional Recursos y alcance limitados ISIS, Carteles

Motivaciones Estratégicas

Estados Objetivo

Vulnerabilidades Específicas

  • Democracias Liberales
    • Obligaciones legales internacionales
    • Presión de opinión pública
    • Procesos decisorios complejos
    • Sensibilidad a crisis humanitarias
  • Capacidad de Absorción Limitada
    • Sistemas de acogida saturables
    • Recursos financieros limitados
    • Infraestructura social restringida
    • Cohesión social vulnerable

Costos de la Instrumentalización

Tipo de Costo Descripción Medición Impacto Temporal
Económico Directo Gastos procesamiento/acogida Miles millones € Inmediato-Medio
Social Tensiones intercomunitarias Índices cohesión social Medio-Largo
Político Fragmentación/polarización Apoyo a partidos extremos Medio-Largo
Institucional Sobrecarga sistemas Eficiencia administrativa Inmediato-Medio
Internacional Deterioro relaciones Índices cooperación Largo plazo

Dimensiones Geopolíticas y Geoestratégicas

Instrumentalización en Contexto de Guerra Híbrida

La migración armamentizada se inscribe dentro del paradigma de guerra híbrida como complemento a:

migracion_wars.png

Imagen

Efectos Sinérgicos

  • Desinformación + Migración: Amplificación de narrativas xenófobas
  • Ciberataques + Crisis Migratoria: Sobrecarga sistemas estatales
  • Presión Económica + Flujos: Maximización costos para Estado objetivo
  • Intervención Electoral + Polarización: Capitalización política de crisis

Dimensiones Regionales Específicas

Europa: Fragmentación de la Integración

Aspecto Impacto Evidencia Consecuencias
Principio Schengen Cuestionamiento Controles fronterizos temporales Renacionalización políticas
Solidaridad Europea Erosión Rechazo cuotas redistribución Fragmentación Norte-Sur/Este-Oeste
Valores Fundamentales Tensión Políticas restrictivas Hungría/Polonia Crisis Estado de Derecho
Política Exterior Común Debilitamiento Divergencias sobre política turca Pérdida influencia global

Mediterráneo: Proxy Wars Migratorias

Américas: Presión sobre Estados Unidos

  • Instrumentalización Indirecta
    • Venezuela: Éxodo hacia países vecinos y eventual presión sobre EE.UU.
    • Centroamérica: Flujos ampliados por políticas específicas
    • México: Posición de país de tránsito instrumentalizada
  • Dimensiones Electorales
    • Timing de crisis migratorias con ciclos electorales
    • Polarización doméstica sobre políticas migratorias
    • Instrumentalización por actores políticos internos

Impactos y Consecuencias Multidimensionales

Efectos sobre Estados Receptores

Impactos Políticos

  • Fragmentación del Espectro Político
    Tendencia Manifestación Ejemplos Consecuencias
    Auge Populismo Partidos anti-inmigración AfD, Liga, VOX Radicalización política
    Polarización División social extrema Brexit, Trump Ingobernabilidad
    Erosión Centro Decline partidos tradicionales Crisis socialdemócrata Inestabilidad
    Autoritarismo Restricción derechos Hungría, Polonia Erosión democrática
  • Reconfiguración Alianzas Internacionales

Impactos Económicos

  • Costos Directos e Indirectos
    • Costos Directos (Estimaciones Europa 2015-2020)
      Categoría Costo Anual (€ Billones) Descripción
      Procesamiento 15-20 Registro, evaluación solicitudes
      Acogida Temporal 25-30 Alojamiento, alimentación, servicios básicos
      Integración 10-15 Educación, formación, inserción laboral
      Seguridad 5-8 Control fronterizo, investigación
      Administración 3-5 Gestión burocrática, coordinación
      TOTAL 58-78 Costo agregado anual
  • Efectos Económicos Secundarios
    • Presión Mercado Laboral: Competencia en sectores de baja cualificación
    • Impacto Fiscal: Relación costo-beneficio a largo plazo
    • Efectos Redistributivos: Impacto diferencial por regiones y clases sociales
    • Innovación: Potencial entrepreneurial y demográfico

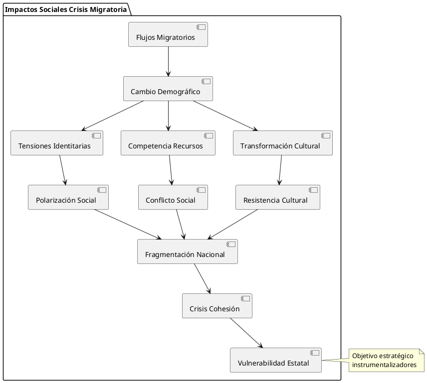
Impactos Sociales y Culturales

  • Transformación Demográfica
  • Dinámicas de Integración vs. Segregación
    Factor Integración Exitosa Segregación Variables Determinantes
    Concentración Geográfica Dispersión equilibrada Guetización Políticas habitacionales
    Acceso Educación Inclusión educativa Segregación escolar Recursos y diseño curricular
    Participación Laboral Inserción productiva Economía informal Reconocimiento títulos, formación
    Participación Política Ciudadanía activa Exclusión política Marcos legales inclusión
    Relaciones Interculturales Multiculturalismo Comunitarismo Políticas interculturales

Efectos sobre Migrantes (Víctimas de Instrumentalización)

Deshumanización y Victimización Secundaria

  • Proceso de Instrumentalización Personal

    Los migrantes objeto de weaponization sufren múltiples victimizaciones:

    1. Victimización Primaria: Condiciones originales de expulsión
    2. Victimización Instrumental: Uso como herramientas políticas
    3. Victimización Receptora: Rechazo y hostilidad en destino
    4. Victimización Institucional: Procesos burocráticos deshumanizadores

Consecuencias Psicosociales

Dimensión Efectos Duración Intervenciones
Trauma Individual PTSD, depresión, ansiedad Largo plazo Atención psicológica especializada
Fragmentación Familiar Separaciones, reagrupaciones Generacional Políticas reunificación familiar
Pérdida Identitaria Crisis identidad cultural Permanente Programas preservación cultural
Marginalización Social Exclusión, discriminación Variable Políticas anti-discriminación

Marco Legal y Normativo Internacional

Instrumentos Jurídicos Aplicables

Derecho Internacional de Refugiados

  • Convención de Ginebra (1951) y Protocolo (1967)
    • Principios Fundamentales Vulnerados
      Principio Contenido Violación por Instrumentalización
      Non-refoulement Prohibición devolución Uso como amenaza coercitiva
      No discriminación Igualdad de trato Selección por origen/destino
      No sanción Prohibición penalización Criminalización de flujos
      Derecho a asilo Acceso a procedimientos Obstaculización deliberada
  • Interpretación Evolutiva del Estatuto de Refugiado

Derecho Internacional Humanitario

  • Aplicabilidad en Contextos de Instrumentalización
    • Principios del DIH Relevantes
      • Distinción: Entre civiles e instrumentos de guerra
      • Proporcionalidad: Medios empleados vs. objetivos militares
      • Precaución: Minimización daños a población civil
      • Humanidad: Prohibición sufrimiento innecesario
  • Problemas de Calificación Jurídica
    Situación Calificación Tradicional Desafíos Weaponization Consecuencias Legales
    Conflicto Armado Aplicación plena DIH Instrumentalización en "paz" Lagunas protección
    Tiempo de Paz Derecho DDHH Actos asimilables a guerra Insuficiencia marcos
    Situación Híbrida Aplicación simultánea Indeterminación normativa Fragmentación protección

Responsabilidad Internacional del Estado

  • Elementos de Responsabilidad por Weaponized Migration

Jurisprudencia Internacional Relevante

  • Casos Paradigmáticos
    Caso Tribunal Principio Establecido Aplicabilidad Weaponization
    LaGrand CIJ Reparación integral Daños a migrantes instrumentalizados
    Avena CIJ Protección consular Derechos migrantes en tránsito
    Barcelona Traction CIJ Protección diplomática Limitaciones protección
    Chorzów Factory CPJI Restitutio in integrum Reparación daños masivos

Soft Law y Desarrollos Normativos

  • Pacto Mundial para la Migración (2018)
    • Objetivos Relevantes para Weaponized Migration
      1. Objetivo 8: Salvar vidas y establecer esfuerzos coordinados
      2. Objetivo 13: Utilizar la detención de migrantes solo como último recurso
      3. Objetivo 15: Proporcionar acceso a servicios básicos para los migrantes
      4. Objetivo 23: Fortalecer la cooperación internacional
  • Principios Rectores sobre Desplazamiento Interno (1998)
    • Prohibición de desplazamiento arbitrario
    • Protección durante desplazamiento
    • Soluciones duraderas
    • Responsabilidad estatal primaria

Respuestas y Contramedidas

Estrategias Defensivas de Estados Objetivo

Enfoques Unilaterales

  • Medidas de Control Fronterizo
    Medida Efectividad Costos Consecuencias
    Cierre Fronterizo Alta (corto plazo) Económicos altos Violación DDHH
    Detención Masiva Media Administrativos altos Crisis humanitaria
    Retorno Sumario Alta (controversial) Legales altos Violación non-refoulement
    Estados de Excepción Variable Democráticos altos Erosión Estado Derecho
  • Instrumentos Económicos

Enfoques Multilaterales

  • Cooperación Regional
    • UE: Sistema Europeo Común de Asilo (SECA)
    • África: Marco de Kampala sobre Desplazamiento Interno
    • Américas: Declaración de Cartagena y proceso post-Cartagena
    • Asia-Pacífico: Plan de Acción Integral (CPA) - limitado
  • Mecanismos de Burden-Sharing
    Mecanismo Cobertura Efectividad Limitaciones
    Reubicación UE (limitada) Baja Resistencia Estados
    Responsabilidad Compartida Global (ACNUR) Media Recursos insuficientes
    Financiación Conjunta Regional/Global Variable Condicionalidades
    Externalización Norte-Sur Alta (controversial) Violaciones DDHH

Estrategias Preventivas

Early Warning Systems

  • Indicadores de Riesgo Weaponization

Diplomacia Preventiva

  • Estrategias de Engagement
    • Incentivos Positivos
      • Cooperación económica condicionada
      • Asistencia técnica para gestión migratoria
      • Integración regional selectiva
      • Reconocimiento internacional
    • Disuasión
      • Amenaza sanciones específicas
      • Aislamiento internacional coordenado
      • Condicionalidad de cooperación
      • Presión a través de aliados

Dimensiones Éticas y Humanitarias

Dilemas Éticos Fundamentales

Tensión Soberanía vs. Humanidad

  • Conflicto de Principios
    Principio Fundamento Implicaciones Limitaciones
    Soberanía Estatal Derecho internacional clásico Control absoluto fronteras No absoluta desde DDHH
    Protección Internacional DDHH y DIH Obligaciones erga omnes Enforcement limitado
    No Instrumentalización Dignidad humana Prohibición uso personas Principio emergente
    Solidaridad Internacional Cooperación multilateral Burden-sharing equitativo Voluntariedad predominante

Responsabilidad de Proteger (R2P)

  • Aplicabilidad a Weaponized Migration
  • Debates Doctrinales
    • Argumentos a Favor
      • Generación deliberada de desplazamiento como crimen contra humanidad
      • Obligación internacional de prevenir instrumentalización
      • Fracaso estatal justifica intervención internacional
    • Argumentos en Contra
      • R2P limitada a cuatro crímenes específicos
      • Riesgo de abuso para justificar intervención
      • Instrumentalización no necesariamente masiva

Impacto en Derechos Humanos

  • Derechos Afectados en Instrumentalización
    • Clasificación por Generaciones
      Generación Derechos Específicos Violaciones Típicas Obligaciones Estatales
      Primera Vida, libertad, seguridad Deportaciones, detenciones arbitrarias Respeto absoluto
      Segunda Salud, educación, trabajo Negación servicios básicos Provisión progresiva
      Tercera Desarrollo, paz, ambiente Instrumentalización colectiva Cooperación internacional
  • Grupos Vulnerables
    • Protección Especial Requerida

Casos de Estudio Detallados

Caso 1: Instrumentalización Rusa en Siria (2015-2016)

Contexto y Mecánica Operacional

  • Estrategia Integrada

    La instrumentalización rusa del conflicto sirio representa un caso paradigmático de weaponized migration integrada en estrategia geopolítica más amplia:

    • Elementos de la Estrategia
      1. Intensificación del Conflicto: Bombardeos sistemáticos de infraestructura civil
      2. Targeting Selectivo: Hospitales, escuelas, mercados - violación DIH
      3. Generación de Flujos: Desplazamiento masivo hacia fronteras turcas
      4. Amplificación Mediática: Narrativa de "crisis de refugiados europea"
  • Cronología de Escalada
    Período Acciones Rusas Flujos Generados Impacto Europeo
    Sep-Nov 2015 Inicio bombardeos 200,000 desplazados Presión inicial UE
    Dic 2015-Feb 2016 Intensificación Alepo 500,000 desplazados Crisis política interna
    Mar-May 2016 Operaciones quirúrgicas 300,000 desplazados Acuerdo UE-Turquía
    Jun-Ago 2016 Consolidación territorial Flujos residuales Estabilización relativa

Análisis de Efectividad

  • Objetivos Alcanzados
  • Costos para Europa

    Estimaciones de Impacto (2015-2018):

    • Económico: €120-150 mil millones en costos directos
    • Político: Auge de partidos anti-UE (+15-25% apoyo promedio)
    • Social: Polarización en índices de cohesión social
    • Institucional: Crisis Schengen, fragmentación solidaridad europea

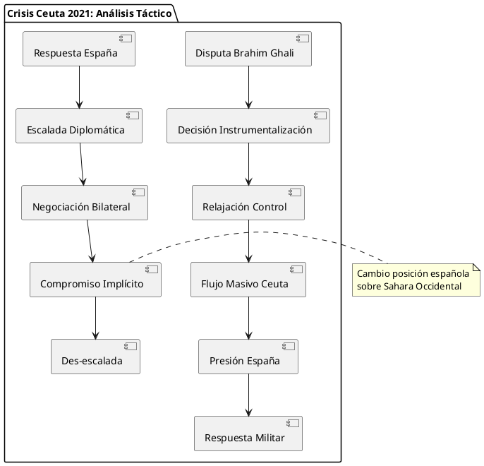
Caso 2: Marruecos-España Crisis Ceuta (2021)

Génesis de la Crisis

  • Contexto Previo

    La crisis de Ceuta de mayo 2021 ilustra instrumentalización táctica por disputa diplomática específica:

    • Antecedentes
      • Tensiones por caso Brahim Ghali (líder Polisario)
      • Recepción en España para tratamiento médico
      • Percepción marroquí de traición en tema Sahara Occidental
  • Secuencia Operacional
    Fecha Acción Marroquí Respuesta Española Escalada
    17 Mayo Relajación control fronterizo Alerta servicios fronterizos  
    18 Mayo Llegada masiva Ceuta (+8,000) Despliegue ejército Inicio crisis
    19 Mayo Facilitación activa cruces Negociaciones diplomáticas Escalada militar
    20-21 Mayo Restauración gradual control Devoluciones masivas Pico crisis

Análisis Táctico

Resultados Estratégicos

  • Para Marruecos
    • Demostración capacidad de presión sobre España
    • Obtención posteriormente de cambio posición española sobre Sahara
    • Consolidación de instrumentalización migratoria como herramienta diplomática
  • Para España
    • Exposición vulnerabilidad a instrumentalización
    • Necesidad de recalibrar relación con Marruecos
    • Cuestionamiento de política de fronteras

Caso 3: Venezuela-Región (2015-presente)

Características Distintivas

  • Instrumentalización Indirecta
    • No hay targeting específico de Estados receptores
    • Instrumentalización interna: Control de salidas como válvula de escape
    • Instrumentalización por terceros: Otros actores usan crisis venezolana
    • Efectos regionales masivos: 7+ millones de desplazados
  • Fases de la Crisis
    Fase Período Características Flujos Aproximados
    Inicial 2015-2017 Migración económica 1.5 millones
    Aceleración 2018-2019 Crisis humanitaria +3 millones
    Saturación 2020-2021 Impacto COVID-19 +2 millones
    Estabilización 2022-presente Nuevos patrones +0.5 millones

Impactos Regionales

  • Distribución por Países Receptores
  • Instrumentalización por Terceros
    • Estados Unidos
      • Uso político interno de crisis venezolana
      • Narrativa anti-socialista
      • Justificación políticas restrictivas generales
    • China/Rusia
      • Apoyo a régimen Maduro
      • Prolongación de crisis como distracción regional
      • Debilitamiento influencia estadounidense

Perspectivas Futuras y Tendencias Emergentes

Evolución Tecnológica del Weaponized Migration

Nuevas Herramientas de Control

  • Tecnologías de Facilitación
    Tecnología Aplicación Potencial Instrumentalización Contramedidas
    Apps de Navegación Rutas migratorias Direccionamiento específico Monitoreo, bloqueo
    Criptomonedas Financiación trayectos Pagos anónimos Regulación, trazabilidad
    Redes Sociales Coordinación grupos Movilización masiva Desinformación, censura
    IA/Big Data Análisis predictivo Timing óptimo crisis Inteligencia artificial
  • Sistemas de Monitoreo y Predicción

Escenarios Futuros Probables

  • Escenario 1: Escalada Tecnológica
    • Uso masivo de IA para optimización de timing y targeting
    • Instrumentalización a través de plataformas digitales
    • Guerra de información integrada con crisis migratorias
    • Respuestas automatizadas y predecibles de Estados objetivo
    • Probabilidad: Alta (70-80%) Timeframe: 2025-2030
  • Escenario 2: Regulación Internacional
    • Desarrollo de marco legal específico sobre weaponized migration
    • Mecanismos internacionales de monitoreo y sanción
    • Cooperación reforzada en early warning systems
    • Institucionalización de respuestas multilaterales
    • Probabilidad: Media (40-50%) Timeframe: 2030-2035
  • Escenario 3: Normalización del Fenómeno
    • Aceptación de instrumentalización como herramienta diplomática legítima
    • Desarrollo de "reglas del juego" implícitas
    • Profesionalización de respuestas estatales
    • Institucionalización de intercambios coercitivos
    • Probabilidad: Media-Alta (60-70%) Timeframe: 2025-2030

Implicaciones para el Sistema Internacional

Transformación del Concepto de Soberanía

  • Erosión de la Soberanía Westfaliana

Reconfiguración del Balance de Poder

  • Nuevas Jerarquías Internacionales
    Tipo de Poder Definición Ejemplos Consecuencias
    Poder Generativo Capacidad crear flujos Siria, Venezuela Influencia desproporcionada
    Poder de Tránsito Control rutas migratorias Turquía, Marruecos, México Posición negociadora
    Poder Absorción Capacidad gestión masiva Alemania, EE.UU. Liderazgo por necesidad
    Poder Resistencia Capacidad rechazo Australia, Hungría Modelo alternativo

Nuevos Actores y Coaliciones

  • Coaliciones Ad Hoc Anti-Instrumentalización
    • Grupo de Lima (respuesta crisis venezolana)
    • Coalición anti-tráfico Mediterráneo
    • Partnerships regionales específicos
    • Mecanismos bilaterales de gestión
  • Actores No Estatales
    • Rol Creciente de Actores Privados

Recomendaciones y Propuestas

Para la Comunidad Internacional

Marco Normativo Específico

  • Elementos de Convención sobre Instrumentalización Migratoria
    • Propuesta de Estructura Normativa
      1. Definición Legal Precisa
        • Elementos constitutivos de weaponized migration
        • Diferenciación de flujos espontáneos
        • Umbral de gravedad para activación
      2. Prohibiciones Específicas
        • Generación deliberada de desplazamiento coercitivo
        • Facilitación instrumentalizada de flujos
        • Obstaculización de soluciones duraderas
      3. Obligaciones Estatales
        • Prevención de instrumentalización desde territorio propio
        • Cooperación en identificación y respuesta
        • Protección de víctimas de instrumentalización
      4. Mecanismos de Enforcement
        • Sistema de monitoreo internacional
        • Procedimientos de investigación
        • Régimen de sanciones graduales

Arquitectura Institucional

  • Agencia Internacional Anti-Weaponization

Para Estados Potencialmente Objetivo

Estrategias de Preparación

  • Matriz de Preparación Nacional
    Dimensión Nivel Básico Nivel Intermedio Nivel Avanzado
    Legal Marco normativo mínimo Procedimientos especializados Legislación integral
    Institucional Punto focal único Coordinación interagencial Centro especializado
    Operacional Protocolos básicos Planes contingencia Sistemas automatizados
    Internacional Contactos bilaterales Redes regionales Coaliciones especializadas
    Social Información básica Programas preparación Resiliencia comunitaria

Instrumentos de Disuasión

  • Disuasión Integrada
    • Elementos de Estrategia Disuasoria
      1. Disuasión por Negación
        • Capacidad absorción y gestión eficiente
        • Sistemas early warning efectivos
        • Respuesta coordinada y profesional
      2. Disuasión por Castigo
        • Capacidad imposición costos
        • Coaliciones de respuesta
        • Instrumentos de retaliación
      3. Disuasión por Resiliencia
        • Fortalecimiento de la Cohesión Social: Implementar políticas de integración proactivas para evitar polarización y narrativas xenófobas (ejemplo: programas de educación intercultural, campañas de sensibilización pública).
        • Capacidad Institucional Reforzada: Desarrollar sistemas administrativos resilientes (ejemplo: centros especializados de gestión migratoria, protocolos estandarizados).
        • Narrativas Contrarrestadas: Estrategias de comunicación para contrarrestar manipulación mediática (ejemplo: campañas proactivas para desmentir desinformación).
        • Resiliencia Económica: Fondos de contingencia y financiación flexible para absorber costos (ejemplo: Fondo Fiduciario de la UE para África).

      migracion_resilencia.png

      imagen

Conclusión

La migración armamentizada representa un desafío multidimensional para el sistema internacional, integrando tácticas de guerra híbrida con profundas implicaciones geopolíticas, legales, éticas y humanitarias. Los casos analizados (Siria, Ceuta, Venezuela) ilustran la diversidad de estrategias y contextos, mientras que las propuestas normativas y estratégicas ofrecen un marco para mitigar sus efectos. La evolución tecnológica y la posible normalización del fenómeno requieren una respuesta coordinada y proactiva, priorizando la protección de los derechos humanos y la estabilidad global.

El Impacto de las Migraciones en la Geopolítica, Geoestrategia y el Balance de Poder Global (i)