Composición Geopolítica, Cultural y Económica de los Países de
Composición Geopolítica, Cultural y Económica de los Países de Oriente Medio
Oriente Medio, una región situada en la encrucijada de Asia, África y Europa, es conocida por su diversidad cultural, religiosa y étnica, así como por su importancia geopolítica y económica. Compuesta por países con historias, identidades y recursos variados, la región abarca desde potencias petroleras hasta estados en conflicto, con dinámicas moldeadas por factores históricos, religiosos y externos. Este análisis examina la composición de los países de Oriente Medio en términos de geografía, demografía, cultura, religión, economía y desafíos actuales, utilizando tablas y diagramas para ilustrar las interacciones y contrastes que definen la región en 2025.
Definición y Alcance de Oriente Medio
Oriente Medio no tiene una delimitación universalmente aceptada, pero para este análisis se incluyen los siguientes países: Arabia Saudí, Bahréin, Catar, Egipto, Emiratos Árabes Unidos (EAU), Irán, Irak, Israel, Jordania, Kuwait, Líbano, Omán, Palestina (Cisjordania y Gaza), Siria, Turquía y Yemen. Algunos países, como Turquía y Egipto, son transcontinentales, con vínculos culturales y políticos tanto con Oriente Medio como con Europa o África.
Composición Geopolítica
Países y su Contexto Político
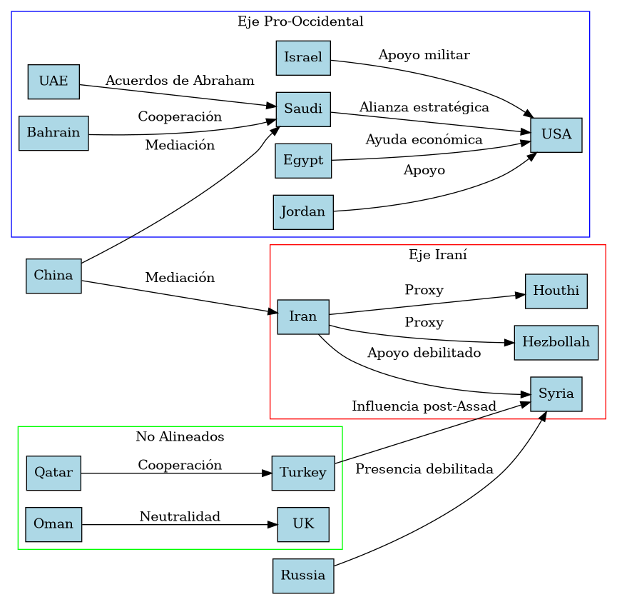
Los países de Oriente Medio presentan sistemas políticos diversos, desde monarquías absolutas hasta repúblicas teocráticas y democracias parlamentarias limitadas. La estabilidad política varía significativamente, con algunos estados enfrentando conflictos internos y otros consolidando su influencia regional.
Tabla 1: Perfil Geopolítico de los Países de Oriente Medio
| País | Sistema Político | Alianzas Clave | Conflictos o Desafíos Principales |
|---|---|---|---|
| Arabia Saudí | Monarquía absoluta | EE.UU., EAU, Egipto | Rivalidad con Irán, transición económica |
| Bahréin | Monarquía constitucional | Arabia Saudí, EE.UU. | Tensiones sectarias (sunní-chií) |
| Catar | Monarquía absoluta | Turquía, EE.UU., Irán | Mediación regional, rivalidad con EAU |
| Egipto | República presidencial | EE.UU., Arabia Saudí, Israel | Crisis económica, inseguridad en Sinaí |
| EAU | Federación de monarquías | Arabia Saudí, EE.UU., Israel | Diversificación económica, influencia regional |
| Irán | República teocrática | Hezbolá, hutíes, Rusia | Sanciones, enfrentamiento con Israel |
| Irak | República parlamentaria | EE.UU., Irán | Inestabilidad sectaria, reconstrucción |
| Israel | Democracia parlamentaria | EE.UU., EAU, Bahréin | Conflicto palestino, tensión con Irán |
| Jordania | Monarquía constitucional | EE.UU., Arabia Saudí, Israel | Refugiados, escasez de recursos |
| Kuwait | Monarquía constitucional | Arabia Saudí, EE.UU. | Dependencia del petróleo |
| Líbano | República parlamentaria | Hezbolá (Irán), Francia | Crisis económica, inestabilidad política |
| Omán | Monarquía absoluta | EE.UU., Reino Unido | Neutralidad regional, transición dinástica |
| Palestina | Autoridad limitada | Catar, Turquía, Irán | Ocupación israelí, crisis humanitaria |
| Siria | República en transición | Turquía, Rusia (debilitada) | Reconstrucción post-Assad, fragmentación |
| Turquía | República presidencial | Azerbaiyán, Catar, OTAN | Rivalidad con Irán, tensiones con Kurdistán |
| Yemen | República en conflicto | Hutíes (Irán), Arabia Saudí | Guerra civil, crisis humanitaria |
Diagrama 1: Alianzas Geopolíticas
Composición Demográfica y Cultural
Demografía
Oriente Medio alberga aproximadamente 400 millones de personas, con poblaciones jóvenes y tasas de urbanización crecientes. La diversidad étnica incluye árabes (mayoría), persas, turcos, kurdos, judíos, asirios y otros grupos minoritarios.
Tabla 2: Perfil Demográfico Seleccionado
| País | Población (2025, aprox.) | Grupos Étnicos Principales | Idioma Principal | Urbanización (%) |
|---|---|---|---|---|
| Arabia Saudí | 36 millones | Árabes | Árabe | 84% |
| Egipto | 105 millones | Árabes | Árabe | 43% |
| Irán | 90 millones | Persas, azeríes, kurdos | Persa | 76% |
| Irak | 45 millones | Árabes, kurdos | Árabe, kurdo | 70% |
| Israel | 9.5 millones | Judíos, árabes | Hebreo, árabe | 92% |
| Turquía | 85 millones | Turcos, kurdos | Turco | 75% |
| Yemen | 33 millones | Árabes | Árabe | 38% |
Cultura y Religión
La región es un mosaico cultural, con el islam como religión dominante (sunníes ~85%, chiíes ~15%). También hay minorías cristianas, judías, yazidíes y bahaíes. Las tradiciones culturales varían desde la poesía persa en Irán hasta el beduinismo en Arabia Saudí.
Tabla 3: Distribución Religiosa
| País | Religión Mayoritaria | Minorías Religiosas |
|---|---|---|
| Arabia Saudí | Islam sunní (wahabí) | Chiíes (~10%) |
| Irán | Islam chií (duodecimano) | Sunníes, cristianos, zoroastrianos |
| Israel | Judaísmo (~74%) | Islam, cristianismo, drusos |
| Líbano | Islam (sunní/chií), cristianismo | Drusos, alauitas |
| Siria | Islam sunní (~70%) | Alauitas, cristianos, drusos |
Composición Económica
Recursos Naturales y Dependencia del Petróleo
Oriente Medio posee ~48% de las reservas mundiales de petróleo y ~40% de gas natural, con países como Arabia Saudí, Irán y Catar liderando la producción. Sin embargo, la transición global hacia energías renovables plantea desafíos.
Tabla 4: Perfil Económico Seleccionado
| País | PIB (2025, aprox., USD) | Recursos Principales | Desafíos Económicos |
|---|---|---|---|
| Arabia Saudí | 1.1 billones | Petróleo, gas | Diversificación (Visión 2030) |
| EAU | 510 mil millones | Petróleo, turismo, finanzas | Competencia regional |
| Irán | 450 mil millones | Petróleo, gas | Sanciones, inflación |
| Israel | 530 mil millones | Tecnología, defensa | Costo del conflicto palestino |
| Yemen | 30 mil millones | Petróleo (limitado) | Guerra civil, colapso económico |
Diversificación Económica
Países como Arabia Saudí (Visión 2030) y EAU invierten en turismo, tecnología y energías renovables, mientras que Irán y Yemen enfrentan limitaciones debido a sanciones y conflictos.
Desafíos y Dinámicas Regionales
Conflictos y Crisis Humanitaria
- Palestina: La ocupación israelí y la ofensiva en Gaza (2023-2024) han desplazado a 1.9 millones de personas.
- Yemen: La guerra civil ha generado 24 millones de necesitados de ayuda humanitaria.
- Siria: La reconstrucción post-Assad enfrenta fragmentación y escasez de recursos.
Seguridad Climática
El cambio climático agrava la escasez de agua y la inseguridad alimentaria, especialmente en Irak, Siria y Jordania.
Tabla 5: Impactos Climáticos
| País | Impacto Climático Principal | Consecuencias Sociales/Económicas |
|---|---|---|
| Irak | Escasez en el Éufrates | Conflictos intercomunales, desplazamiento |
| Jordania | Reducción de recursos hídricos | Tensiones por refugiados |
| Yemen | Ciclones extremos | Hambruna, infraestructura destruida |
Conclusión
Oriente Medio es una región de contrastes, definida por su riqueza cultural, diversidad religiosa, importancia económica y desafíos persistentes. Desde las monarquías petroleras del Golfo hasta los estados en conflicto como Yemen y Palestina, los países de la región enfrentan tensiones internas y externas que moldean su composición y futuro. La transición energética, las crisis climáticas y las dinámicas geopolíticas requieren cooperación regional, pero las rivalidades históricas y los intereses externos dificultan esta meta. Comprender la composición de Oriente Medio es esencial para abordar sus desafíos y aprovechar su potencial en el contexto global de 2025.