El Mapa y El Código

Explora la intersección de geoestrategia, política y tecnología con un enfoque en Emacs para análisis geopolítico

Contacto: mybloggingnotes@gmail.com

TNP en Crisis: Arquitectura Nuclear Global y Sus Fisuras en 2025

TNP en Crisis: Arquitectura Nuclear Global y Sus Fisuras en 2025

El Tratado de No Proliferación Nuclear (TNP), con 191 Estados parte, representa el acuerdo multilateral de desarme con mayor número de adhesiones en la historia de la humanidad. Sin embargo, en 2025, este pilar fundamental del orden internacional nuclear enfrenta desafíos existenciales que cuestionan su relevancia y eficacia en un mundo multipolar cada vez más complejo.

Tras 57 años de vigencia, el TNP se encuentra en una encrucijada crítica: mientras mantiene formalmente a la mayoría de la comunidad internacional bajo su paraguas normativo, la realidad geopolítica muestra fisuras profundas que amenazan con socavar todo el régimen de no proliferación.

Génesis y Arquitectura del Tratado

Contexto Histórico de Creación

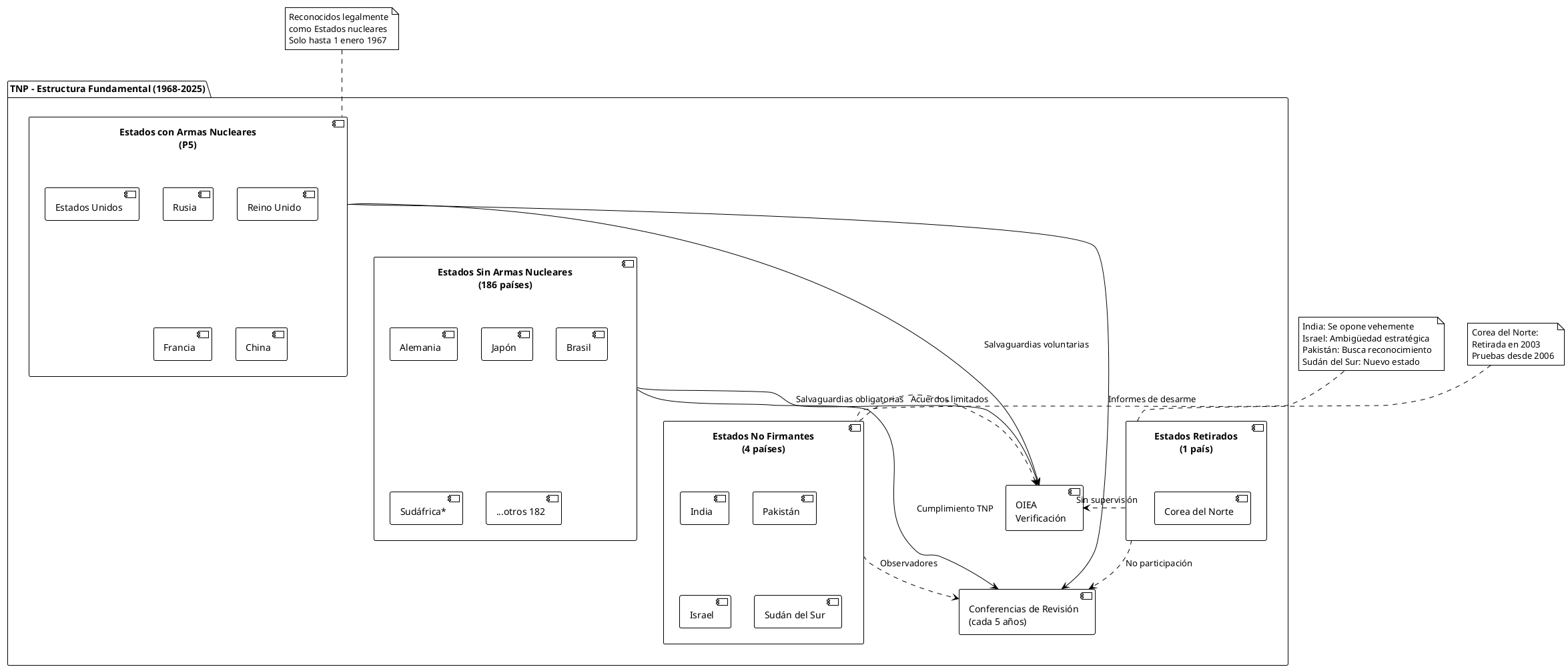
Después de la Segunda Guerra Mundial, los países miembros de las Naciones Unidas decidieron que sería necesario impedir que se extendiera la posesión de armas nucleares, por el riesgo de que llegaran a manos irresponsables. El TNP, firmado en 1968 y en vigor desde 1970, surgió como respuesta a la creciente preocupación por la proliferación nuclear tras las pruebas de Francia (1960) y China (1964).

Los Tres Pilares Fundamentales


Pilar Objetivo Principal Artículo TNP Estado 2025
No Proliferación Prevenir extensión armas nucleares I, II, III Parcialmente exitoso
Desarme Nuclear Eliminar arsenales existentes VI Fracaso evidente
Uso Pacífico Promoción tecnología nuclear civil IV Relativamente exitoso


tnp_structure.png

Imagen


Análisis de Adhesión y No Adhesión

Estados Parte del TNP (191 países)

Potencias Nucleares Reconocidas (P5)

Solo a cinco Estados se les permitió la posesión de armas nucleares: Estados Unidos (firmante en 1968), Reino Unido (1968), Francia (1992), Unión Soviética (1968, sustituida por Rusia), República Popular China (1992).

La tardía adhesión de Francia y China (1992) reveló las limitaciones iniciales del tratado y la resistencia de potencias nucleares a renunciar a su autonomía estratégica.

Estados Sin Armas Nucleares

La amplia mayoría de países firmantes han cumplido formalmente sus obligaciones de no proliferación, aunque varios mantienen capacidades tecnológicas avanzadas que podrían facilitar un programa de armas:


Región Países Clave Capacidad Técnica Motivaciones Potenciales
Europa Alemania Muy alta Autonomía estratégica UE
  Italia Alta Estatus regional
Asia-Pacífico Japón Muy alta Amenazas China/Corea N.
  Corea del Sur Alta Disuasión norcoreana
Oriente Medio Arabia Saudí Media-Alta Rivalidad con Irán
  Turquía Media Influencia regional
América Latina Brasil Media Liderazgo sudamericano
  Argentina Media Paridad con Brasil


Estados No Firmantes: Los Outsiders del Sistema

India: El Disidente Ideológico

De los 4 países que son India, Pakistán, Israel y Sudán del Sur, solo India se opone vehementemente al tratado. India argumenta que el TNP es discriminatorio al legitimar el monopolio nuclear de las P5, considerándolo una estructura neocolonial que perpetúa desigualdades globales.

Argumentos indios contra el TNP:

  • Discriminación institucionalizada entre estados "nucleares" y "no nucleares"
  • Ausencia de compromisos vinculantes de desarme por parte de las P5
  • Necesidades de seguridad nacional frente a China y Pakistán
  • Demanda de reconocimiento como potencia nuclear responsable

Pakistán: En Busca de Reconocimiento

Pakistán solicita su reconocimiento como estado nuclear en el TNP. Su programa nuclear, desarrollado en respuesta a la capacidad india, refleja las dinámicas de carrera armamentística regional que el TNP no pudo prevenir.

Israel: La Ambigüedad Estratégica

Israel mantiene un estado de ambigüedad respecto a sus capacidades nucleares. Esta política de "opacidad nuclear" le permite mantener disuasión sin asumir las responsabilidades formales de un estado nuclear declarado.

Sudán del Sur: El Nuevo Actor

Como el estado más reciente del mundo (independencia en 2011), Sudán del Sur representa un caso único: un país que nació en la era nuclear pero no ha adherido al TNP, aunque carece de capacidades nucleares.

El Caso Excepcional: Corea del Norte

Corea del Norte ratificó el tratado, pero revocó su firma en 2003 tras una disputa con los inspectores sobre las "inspecciones de instalaciones nucleares no declaradas". Este precedente de retirada unilateral estableció un peligroso modelo que podría ser emulado por otros estados.

Cronología de la retirada norcoreana:

  • 1985: Adhesión al TNP
  • 1993: Primera amenaza de retirada
  • 2003: Retirada efectiva del TNP
  • 2006: Primera prueba nuclear
  • 2025: Arsenal estimado de 50 ojivas

Desarrollo Institucional y Evolución Normativa

Conferencias de Revisión: Motor de Evolución

El mecanismo de revisión quinquenal ha servido como barómetro de la salud del régimen:


Año Resultado Significado Político
1995 Extensión indefinida Consolidación post-Guerra Fría
2000 Programa de Acción (13 pasos) Compromiso de desarme
2005 Fracaso total Crisis de legitimidad
2010 Plan de Acción renovado Recuperación parcial
2015 Sin documento final Parálisis diplomática
2020 Postpuesto (COVID-19) Incertidumbre institucional
2022 Fracaso por veto ruso Geopolítica sobre desarme


Complementos Institucionales

Tratado de Prohibición Completa de Ensayos Nucleares (CTBT)

Aunque no en vigor, complementa el TNP prohibiendo todas las pruebas nucleares. Su ratificación pendiente por potencias clave (Estados Unidos, China) refleja las limitaciones del multilateralismo nuclear.

Tratado de Prohibición de Armas Nucleares (TPAN)

Adoptado en 2017, representa una alternativa radical al enfoque gradualista del TNP, buscando la prohibición total y eliminación de armas nucleares.

Impacto Histórico y Logros

Éxitos Documentados

Prevención de Proliferación Masiva

El TNP ha conseguido mantener el "club nuclear" en nueve miembros durante décadas, evitando predicciones apocalípticas de 20-30 potencias nucleares para el año 2000.

Promoción de Usos Pacíficos

El régimen ha facilitado la transferencia tecnológica nuclear para fines civiles, contribuyendo al desarrollo de la industria nuclear mundial.

Casos de Abandono Voluntario

  • Sudáfrica: Desmanteló seis dispositivos nucleares antes de la adhesión (1991)
  • Kazajstán, Bielorrusia, Ucrania: Transfirieron arsenales soviéticos a Rusia
  • Brasil, Argentina: Abandonaron programas de armas en los años 80-90

Fracasos Evidentes

Desarme Nuclear

Las potencias nucleares han modernizado y expandido sus arsenales en lugar de desarmar, violando el espíritu del Artículo VI.

Casos de Proliferación

India (1974), Pakistán (1998), Corea del Norte (2006) desarrollaron armas nucleares fuera del régimen TNP.

Crisis de Verificación

Los casos de Irak, Libia, Irán y Siria revelaron limitaciones en los sistemas de salvaguardias del OIEA.

Limitaciones Estructurales y Desafíos Contemporáneos

Defectos de Diseño Fundamental

Discriminación Institucionalizada

El TNP crea dos categorías legales de estados, legitimando el monopolio nuclear de cinco potencias mientras niega este derecho a otros 186 países.

Artículo VI: Ambigüedad Deliberada

"Perseguir de buena fe negociaciones sobre medidas eficaces" es una formulación vaga que permite interpretaciones divergentes sobre obligaciones de desarme.

Mecanismo de Retirada (Artículo X)

La posibilidad de retirada unilateral con tres meses de aviso socava la permanencia del compromiso de no proliferación.

Desafíos del Siglo XXI

Erosión de la Bipolaridad

El ascenso de China como tercera superpotencia nuclear complica las dinámicas tradicionales de control de armamentos diseñadas para un mundo bipolar.

Nuevas Tecnologías

Desarrollos en inteligencia artificial, ciberseguridad e hipersónicos escapan al marco regulatorio del TNP.

Actores No Estatales

El riesgo de terrorismo nuclear no está adecuadamente abordado por un tratado diseñado para regular estados.

Polarización Geopolítica

Las tensiones entre potencias nucleares (Estados Unidos-Rusia, Estados Unidos-China, India-Pakistán) erosionan la cooperación multilateral.

Evaluación Crítica: Balance de Costos y Beneficios

Logros Indiscutibles


Métrica Sin TNP (Escenario) Con TNP (Realidad 2025)
Número de potencias nucleares 20-30 (predicción 1960s) 9 Estados
Transferencias de armas Múltiples casos Cero documentados
Uso civil tecnología nuclear Limitado y caótico Regulado e internacional
Norma anti-proliferación Inexistente Universalmente aceptada


Fracasos Críticos

Hipocresía Nuclear

Las P5 han invertido billones en modernización mientras predican desarme a otros estados.

Selectividad Política

Estados Unidos e India firmaron el Acuerdo Nuclear Civil (2008) violando el espíritu del TNP, mientras Irán enfrenta sanciones por actividades técnicamente legales.

Obsolescencia Progresiva

El TNP fue diseñado para un mundo de 1968, no para las realidades geopolíticas de 2025.

Perspectivas Futuras: Escenarios y Opciones

Escenario 1: Reforma Gradual (Probabilidad: 30%)

  • Modernización de salvaguardias OIEA
  • Protocolos adicionales universales
  • Mayor transparencia en arsenales P5
  • Mecanismos de verificación reforzados

Escenario 2: Fragmentación Controlada (Probabilidad: 35%)

  • Reconocimiento de facto de India, Pakistán e Israel
  • TNP "Plus" para estados tecnológicamente avanzados
  • Regímenes regionales complementarios
  • Coexistencia con TPAN

Escenario 3: Crisis Terminal (Probabilidad: 25%)

  • Más retiradas al estilo norcoreano
  • Colapso del consenso multilateral
  • Proliferación en cascada regional
  • Fragmentación en bloques geopolíticos

Escenario 4: Renovación Transformacional (Probabilidad: 10%)

  • Compromiso real de desarme por P5
  • Eliminación gradual de arsenales
  • Transición hacia seguridad cooperativa
  • TNP como modelo para otros regímenes

Recomendaciones Estratégicas

Reformas Inmediatas (2025-2030)

  1. Transparencia vinculante: Obligar a las P5 a reportar números exactos de arsenales
  2. Criterios de progreso: Establecer métricas cuantificables para el desarme
  3. Inclusión controlada: Diálogo formal con India, Pakistán e Israel
  4. Fortalecimiento OIEA: Recursos y autoridad para verificación avanzada

Transformaciones Estructurales (2030-2040)

  1. Artículo VI renovado: Compromisos temporales específicos de desarme
  2. Mecanismo de retirada restrictivo: Proceso más complejo y costoso
  3. Tecnologías emergentes: Protocolos para IA, cyber y nuevas armas
  4. Gobernanza inclusiva: Representación más equitativa en órganos directivos

Conclusión

El TNP en 2025 se encuentra en una paradoja existencial: es simultáneamente el tratado de desarme más exitoso y el más fracasado de la historia. Ha prevento la proliferación masiva pero ha fallado en su promesa fundamental de desarme. Ha creado normas universales pero mantiene discriminaciones anacrónicas.

Su supervivencia dependerá de la capacidad de adaptación a un mundo multipolar donde nuevos actores desafían el monopolio nuclear de las P5. La alternativa no es la perfección, sino el caos: un mundo sin TNP sería inevitablemente más peligroso, pero un TNP inmutable se volverá progresivamente irrelevante.

El desafío para los próximos 25 años será transformar un tratado de la Guerra Fría en un instrumento eficaz para el siglo XXI, manteniendo sus logros mientras aborda sus fracasos fundamentales. La ventana de oportunidad se cierra rápidamente: la próxima década determinará si el TNP evoluciona o perece.

Referencias Documentales

  1. International Atomic Energy Agency. "The NPT and IAEA Safeguards", Viena, 2025.
  2. United Nations Office for Disarmament Affairs. "2020 NPT Review Conference Background", Nueva York, 2024.
  3. Treaty on the Non-Proliferation of Nuclear Weapons, texto completo, 1968.
  4. Stockholm International Peace Research Institute. "SIPRI Yearbook 2025: NPT Assessment".
  5. Center for Strategic and International Studies. "The Future of the NPT Regime", Washington, 2025.
  6. Monterey Institute of International Studies. "Nuclear Non-Proliferation: A Critical Assessment", 2024.
  7. Council on Foreign Relations. "The NPT at 57: Crisis or Adaptation?", Nueva York, 2025.
  8. International Campaign to Abolish Nuclear Weapons. "TNP vs TPAN: Complementarity or Competition?", 2024.


- Arsenal Nuclear Global: Geopolítica de la Disuasión en 2025