El Mapa y El Código

Explora la intersección de geoestrategia, política y tecnología con un enfoque en Emacs para análisis geopolítico

Contacto: mybloggingnotes@gmail.com

Análisis Crítico de la Democracia Estadounidense bajo la Administración Trump

Análisis Crítico de la Democracia Estadounidense bajo la Administración Trump

Este documento examina de manera analítica la compleja pregunta sobre si Estados Unidos constituye una "democracia falsa" durante la administración de Donald Trump (2025-2029). El análisis evalúa múltiples dimensiones institucionales, procedimentales y sustantivas de la democracia estadounidense.

Definiciones Operacionales

  • Democracia Liberal: Sistema político con elecciones competitivas, estado de derecho, separación de poderes y protección de derechos individuales
  • Democracia Iliberal: Sistema con elecciones pero con erosión del estado de derecho y concentración de poder
  • Autocracia Electoral: Régimen que mantiene elecciones pero las manipula sistemáticamente

Marco Teórico de Análisis

Dimensiones de Evaluación Democrática

democracy_dimensions.png


Argumentos a Favor de "Democracia Falsa"

1. Concentración de Poder Ejecutivo

Características Observadas

  • Expansión del poder presidencial mediante órdenes ejecutivas
  • Debilitamiento de la supervisión del congreso
  • Politización de agencias federales independientes
  • Uso del perdón presidencial para proteger aliados políticos

executive_power.png

2. Erosión del Estado de Derecho

Indicadores Problemáticos

  • Ataques sistemáticos a la independencia judicial
  • Interferencia en investigaciones del Departamento de Justicia
  • Desacato a citaciones congressionales
  • Cuestionamiento de resultados electorales sin evidencia

3. Supresión y Manipulación Electoral

Prácticas Identificadas

  • Gerrymandering extremo en estados controlados por un partido
  • Restricciones al acceso al voto en comunidades minoritarias
  • Desinformación electoral sistemática
  • Intentos de deslegitimar procesos electorales

4. Control Cultural e Ideológico Institucional

Injerencia en Instituciones Educativas

  • Imposición de currículos educativos nacionalistas
  • Prohibición de contenidos sobre diversidad e inclusión
  • Purgas de administradores universitarios "no alineados"
  • Control federal sobre financiamiento educativo como herramienta coercitiva

Reescritura Histórica "MAGA"

  • Revisión de narrativas históricas en museos federales
  • Promoción de interpretaciones nacionalistas del pasado estadounidense
  • Minimización de episodios de controversia (esclavitud, genocidio indígena)
  • Exaltación acrítica de figuras históricas conservadoras

Militarización del Espacio Civil

  • Despliegue de Guardia Nacional en ciudades
  • Uso del ejército para intimidación de opositores políticos
  • Militarización de ceremonias civiles y actos gubernamentales

cultural_control.png


Argumentos en Contra de "Democracia Falsa"

1. Persistencia de Controles Institucionales

Evidencia de Resiliencia

  • Poder judicial mantiene independencia en decisiones clave
  • Elecciones libres y competitivas continúan
  • Prensa libre y crítica persiste
  • Federalismo proporciona contrapesos

2. Mecanismos de Accountability Funcionales

Controles Operativos

  • Investigaciones congressionales activas
  • Procesos judiciales independientes
  • Auditorías electorales transparentes
  • Sociedad civil vibrante y crítica

institutional_checks.png


3. Tradiciones Democráticas Profundas

Factores de Estabilidad

  • 250+ años de transferencias pacíficas de poder
  • Cultura política pluralista arraigada
  • Instituciones descentralizadas resistentes
  • Mercados económicos competitivos

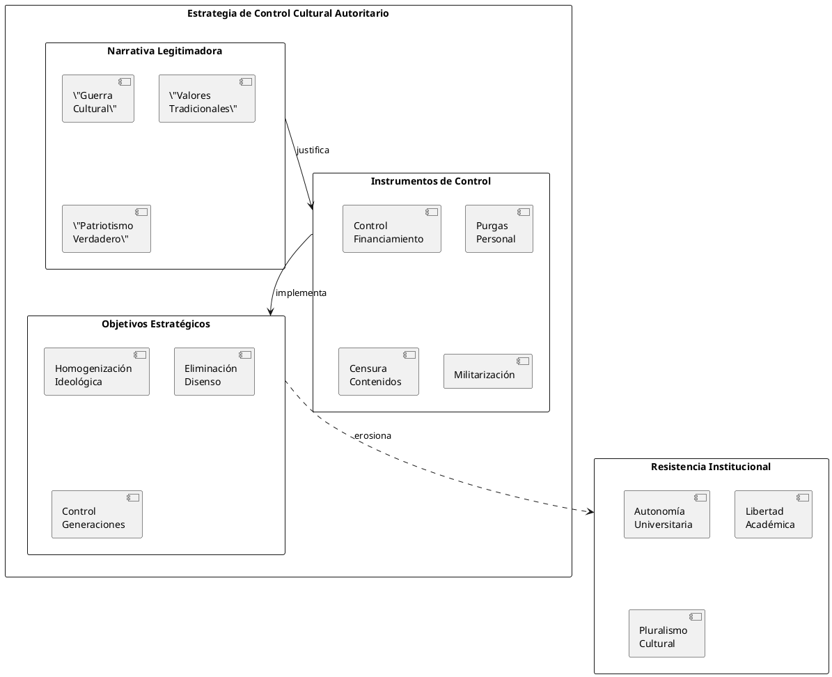
Dimensiones Autoritarias del Control Cultural

La "Guerra Cultural" como Herramienta de Poder

El control de las instituciones educativas y culturales representa una estrategia central del autoritarismo moderno. Bajo la administración Trump, esta dimensión adquiere características particularmente preocupantes:

Patrón Internacional de Control Cultural

  • Similaridades con regímenes autoritarios (Hungría, Rusia, China)
  • Uso de la "guerra cultural" como justificación para el control estatal
  • Redefinición de la "neutralidad" institucional como alineación política
  • EO anti-DEI, intentos de condicionar financiación y cobertura sobre Smithsonian/1776

authoritarian_cultural_control.png


Impacto en la Formación Democrática Ciudadana

Consecuencias a Largo Plazo

  • Erosión del pensamiento crítico en nuevas generaciones
  • Normalización de narrativas autoritarias
  • Debilitamiento de la cultura democrática
  • Creación de "ciudadanos sumisos" versus "ciudadanos críticos"

Comparación Histórica

Similar a procesos de control cultural en:

  • Alemania Nazi (control educativo y cultural)
  • URSS Estalinista (reescritura histórica)
  • China de Mao (revolución cultural)
  • Hungría de Orbán (control universitario)

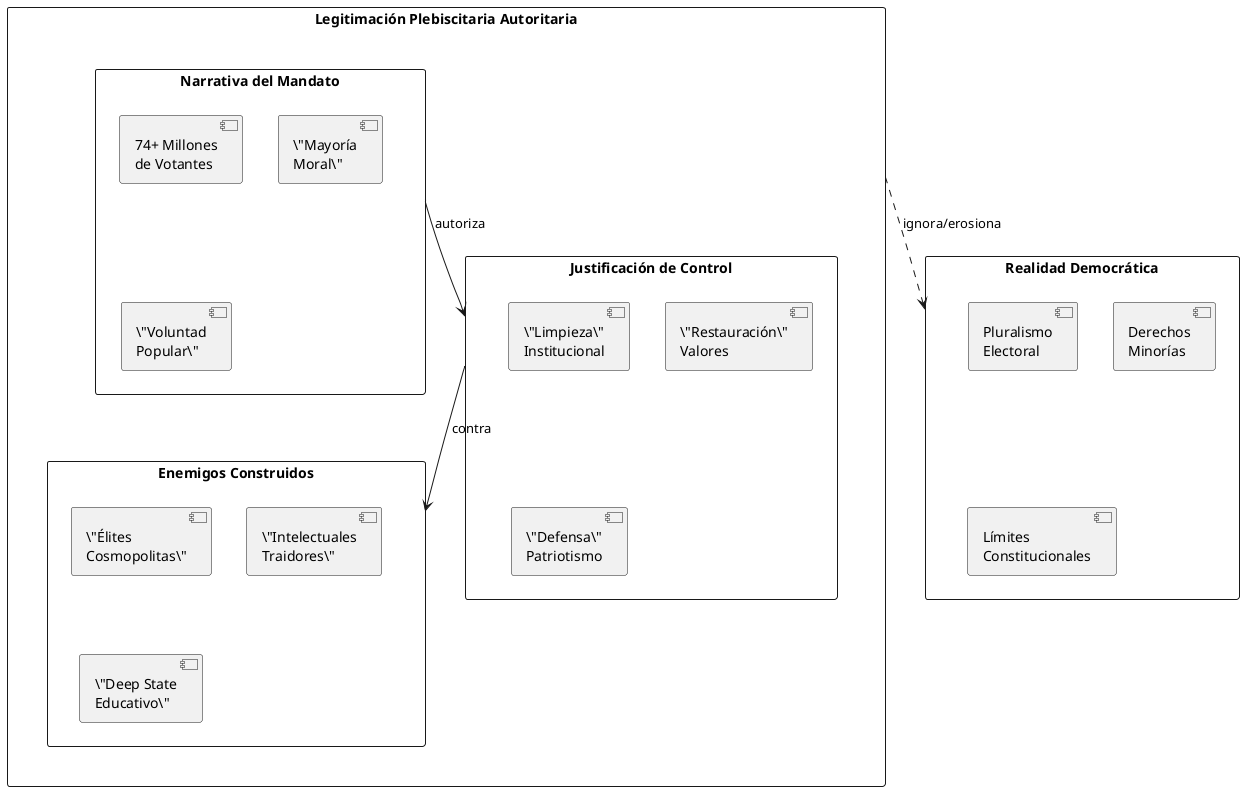
La Legitimación Plebiscitaria del Autoritarismo

El "Mandato de 74+ Millones" como Justificación

La administración Trump fundamenta su control cultural e institucional en la retórica del "mandato popular", argumentando que sus 74+ millones de votantes constituyen una mayoría moral que legitima cualquier acción gubernamental.

  • Características de esta Legitimación:
    • Mayoriatarismo Plebiscitario: Confusión deliberada entre mayoría electoral y autorización ilimitada
    • Demonización de la Oposición: Los 81+ millones que votaron contra son caracterizados como "enemigos internos"
    • Falsa Dicotomía Intelectual: División artificial entre "americanos reales" versus "élites cosmopolitas"

    plebiscitary_legitimation.png


Análisis de la Composición Electoral Trumpista

  • Perfil Sociológico de los 74+ Millones:
    Segmento Demográfico % Aprox Motivaciones Principales Nivel Educativo
    Clase Trabajadora Blanca Rural 35% Ansiedad económica, cambio cultural Secundaria
    Evangélicos 25% Valores tradicionales, aborto Mixto
    Empresarios Pequeños/Medianos 15% Reducción regulación, impuestos Universitario
    Jubilados Conservadores 20% Nostalgia, seguridad social Mixto
    Jóvenes Alt-Right 5% Nacionalismo, anti-establishment Universitario parcial
  • La Paradoja Intelectual:
    • Intelectuales Pro-Trump: Minoría sofisticada que proporciona justificación teórica
    • Masa Electoral: Mayoría con educación formal limitada pero experiencia práctica
    • Anti-Intelectualismo Estratégico: Desconfianza hacia expertise académico como recurso político

El Populismo Autoritario como Marco Teórico

  • Características del Fenómeno:
    1. Construcción del "Pueblo Verdadero": Los 74+ millones como única representación legítima
    2. Negación del Pluralismo: La oposición no es legítima sino "anti-americana"
    3. Personalización del Poder: Trump como encarnación de la "voluntad popular"
    4. Instrumentalización Democrática: Uso de mecanismos democráticos para fines autoritarios

Implicaciones para la Gobernanza Democrática

  • Erosión de Principios Fundamentales:
    • Tiranía de la Mayoría: Ignorar derechos de minorías y controles constitucionales
    • Mandato Interpretado Expansivamente: Autorización electoral para control total
    • Desprecio por Instituciones: Expertos y académicos como "obstáculos" a la voluntad popular

Tabla Comparativa de Impactos

Grupo/Institución Estatus Impacto Tendencia
Poder Ejecutivo Ganador Expansión significativa de autoridad
Congreso Republicano Ganador Alineación partidaria beneficiosa
Poder Judicial Conservador Ganador Composición favorable
Estados Republicanos Ganadores Mayor autonomía y recursos
Corporaciones Mixto Desregulación vs incertidumbre
Clase Media Rural Ganador Políticas favorables
Complejo Militar-Industrial Ganador Roles expandidos en política interna
Minorías Étnicas Perdedores Restricciones y hostilidad
Estados Demócratas Perdedores Reducción de influencia federal
Instituciones Internacionales Perdedores Debilitamiento multilateralismo
Prensa Tradicional Perdedores Ataques sistemáticos
Funcionarios Públicos Perdedores Politización y presión
Universidades Perdedores Pérdida autonomía académica
Museos y Centros Culturales Perdedores Politización de contenidos
Historiadores Críticos Perdedores Marginación narrativas plurales
Profesores Disidentes Perdedores Presión política y censura
Mayoría Electoral Silenciada (81M+) Perdedores Exclusión del "pueblo verdadero"
Intelectuales Independientes Perdedores Deslegitimación como "anti-patrióticos"

Análisis por Sectores

Ganadores Primarios

  1. Establishment Republicano
    • Control unificado del gobierno
    • Implementación de agenda conservadora
    • Nominaciones judiciales duraderas
  2. Base Electoral Trumpista
    • Políticas de inmigración restrictivas
    • Nacionalismo económico
    • Validación cultural y política
  3. Ciertos Sectores Empresariales
    • Desregulación ambiental y financiera
    • Reducciones fiscales corporativas
    • Protecciones comerciales selectivas
  4. Complejo Militar-Industrial
    • Mayor protagonismo en política interna
    • Expansión de roles no tradicionales
    • Recursos adicionales para operaciones domésticas

Perdedores Primarios

  1. Instituciones Democráticas Liberales
    • Normas constitucionales erosionadas
    • Checks and balances debilitados
    • Tradiciones bipartidistas quebradas
  2. Minorías y Grupos Vulnerables
    • Restricciones al acceso al voto
    • Políticas hostiles a inmigración
    • Reducción de protecciones civiles
  3. Aliados Internacionales
    • Debilitamiento de alianzas tradicionales
    • Retirada del liderazgo global
    • Impredecibilidad diplomática
  4. Instituciones Educativas y Culturales
    • Pérdida de autonomía académica
    • Censura de contenidos "no alineados"
    • Politización de espacios tradicionalmente neutrales
    • Profesores y administradores bajo presión política
  5. Historiadores y Intelectuales Críticos
    • Marginación de narrativas plurales
    • Pérdida de espacios en museos e instituciones públicas
    • Presión económica mediante recortes de financiamiento

winners_losers.png


Evaluación Comparativa Internacional

Índices de Democracia (2024-2025)

País Freedom House Polity IV V-Dem Liberal Tendencia
Estados Unidos 84/100 +8 0.75
Reino Unido 93/100 +10 0.79
Alemania 94/100 +10 0.81
Francia 90/100 +9 0.76
Canadá 98/100 +10 0.84
Hungría 69/100 +7 0.48
Polonia 78/100 +8 0.64

Análisis Comparativo

Estados Unidos muestra patrones similares a otras democracias bajo presión, pero mantiene características institucionales más fuertes que casos de erosión democrática avanzada como Hungría o Turquía.

Escenarios Prospectivos

Matriz de Escenarios Futuros

scenarios.png


Escenario Probabilidad Indicadores Clave
Erosión Acelerada 25% Control judicial completo, supresión electoral masiva
Equilibrio Tenso 50% Controles parciales, polarización persistente
Resiliencia Institucional 25% Adaptación democrática, controles efectivos

Conclusiones Analíticas

Síntesis de Hallazgos

  1. Erosión Democrática Real: Existe evidencia sustancial de debilitamiento de normas e instituciones democráticas bajo la administración Trump.
  2. Resiliencia Institucional Persistente: Los controles y balances institucionales, aunque presionados, mantienen funcionalidad significativa.
  3. Caracterización Matizada: La etiqueta "democracia falsa" es parcialmente precisa pero oversimplificada. Estados Unidos experimenta erosión democrática sin colapso institucional completo.
  4. Populismo Autoritario Emergente: La justificación del control institucional através del "mandato de 74+ millones" representa una forma clásica de legitimación plebiscitaria autoritaria que ignora principios democráticos fundamentales como el pluralismo y los derechos de las minorías.
  5. Paradoja Electoral: Una minoría electoral (74M vs 81M+) reivindica representar la "voluntad popular verdadera" mientras marginaliza sistemáticamente a la mayoría numérica actual.

Factores Críticos de Monitorización

  • Independencia del poder judicial
  • Integridad de procesos electorales
  • Libertad de prensa y expresión
  • Fortaleza del federalismo
  • Capacidad de resistencia de la sociedad civil

Recomendaciones para la Preservación Democrática

  1. Fortalecimiento Institucional
    • Reformas electorales bipartidistas
    • Protecciones jurídicas para funcionarios públicos
    • Transparencia gubernamental mejorada
  2. Renovación Cívica
    • Educación democrática ciudadana
    • Diálogo interpartidario constructivo
    • Participación comunitaria local
  3. Controles Internacionales
    • Monitoreo electoral internacional
    • Cooperación con democracias aliadas
    • Pressure diplomática constructiva

recommendations.png


Anexo: referencias documentales (selección clave)

  • Investidura y arranque de mandato 2025 (cronología y EOs). Federal Register
  • EO “Ending Radical and Wasteful Government DEI Programs” (Casa Blanca) y acciones del Departamento de Educación. The White House U.S. Department of Education
  • Cortes bloquean recortes/condicionamiento por DEI en K-12 (abril 2025). PBS CalMatters
  • Indultos masivos a encausados del 6-E (ene 2025). Reuters AP News Houston Chronicle
  • Destitución de Inspectores Generales y debate legal. Politico Government Executive
  • Politización / presiones desde DoJ (coberturas y perfiles). Bloomberg Law Financial Times
  • Guardia Nacional / orden público (planes y controversias 2025). The Guardian
  • Presión cultural/museística (Smithsonian) y 1776. V-Dem
  • DEI a nivel estatal (contexto 2023-25). Ogletree mostpolicyinitiative.org Higher Ed Dive
  • Gerrymandering / restricciones de voto (tendencia estructural).
  • Freedom House 2025 (EE. UU. 84/100). Brennan Center for Justice
  • Polity V (nivel +8) y V-Dem LDI ~0.75 (2024). Brennan Center for Justice WUNC

Este análisis presenta múltiples perspectivas sobre una cuestión compleja y evolving. Las conclusiones deben ser evaluadas continuamente conforme se desarrollan los eventos políticos.